376.12元/股!55家机构抢筹宁德时代

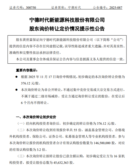
11月17日晚,宁德时代(300750)公告称,根据2025年11月17日询价申购情况,初步确定的本次询价转让价格为376.12元/股。本次询价转让拟转让股份已获全额认购,初步确定受让方为16家机构投资者,拟受让股份总数为45632363股。

宁德时代今日收盘价为390.78元/股,此次询价转让价格较收盘价折价约3.75%。

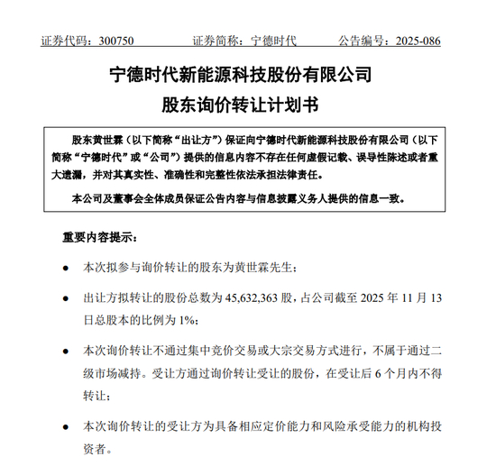
宁德时代表示,本次询价转让为非公开转让,不通过集中竞价交易或大宗交易方式进行,不属于通过二级市场减持。受让方通过询价转让受让的股份,在受让后6个月内不得转让。

据公告,本次询价转让收到有效报价单共55份,涵盖基金管理公司、合格境外机构投资者、保险公司、证券公司、私募基金管理人等专业机构投资者。参与本次询价转让报价的机构投资者合计有效认购股份数量为146500000股,对应的有效认购倍数为3.2倍。

11月14日晚,宁德时代公告称,公司重要股东、联合创始人黄世霖因自身资金需求,拟通过询价转让方式出让公司4563.24万股股份,占公司总股本的1%。(详见此前报道《百亿级减持!宁德时代创始股东拟询价转让》)

以本次初步确定的询价转让价格376.12元/股计算,上述股份转让价格达171.63亿元。

免责声明:

1、本网站所展示的内容均转载自网络其他平台,主要用于个人学习、研究或者信息传播的目的;所提供的信息仅供参考,并不意味着本站赞同其观点或其内容的真实性已得到证实;阅读者务请自行核实信息的真实性,风险自负。